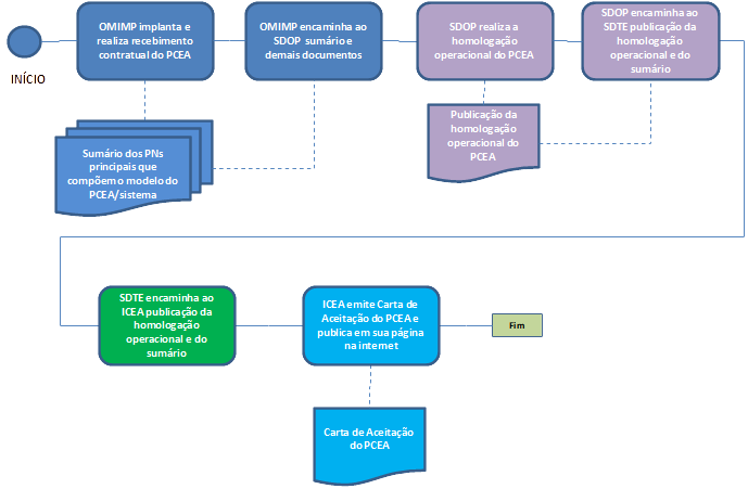
Por definição da ICA 800-9, a Avaliação da Conformidade (AC) do tipo Aceitação é um procedimento em que a Organização Certificadora (OC) vale-se dos resultados obtidos durante o recebimento e a homologação de um sistema ou produto implantado no SISCEAB pelo DECEA.
Nesse tipo de processo, a OC tomará crédito exclusivamente dos resultados decorrentes dos procedimentos preconizados pelo MCA 63-4, para a CISCEA, o PAME-RJ e os Centros Regionais de Manutenção (CRM) e para o Subdepartamento de Operações do DECEA (SDOP).
Esse tipo de AC prestigia os processos preconizados por essas Organizações para recebimento de sistemas técnicos, como condição de qualificação mínima para operação dos PCEA no Sistema de Controle do Espaço Aéreo Brasileiro (SISCEAB).
